咨询电话

15221734409

当前位置:首页  >  技术文章  >  【学术前沿】Adv. Mater.西南大学团队提出“跨膜ATP流量重编程”策略,诱导肿瘤选择性生物能量危机

【学术前沿】Adv. Mater.西南大学团队提出“跨膜ATP流量重编程”策略,诱导肿瘤选择性生物能量危机

更新时间:2026-04-16 14:29:12       点击次数:49


.png

《advanced materials》

影响因子:26.8

期刊ISSN:1521-4095

分区:在中科院最新升级版分区中为材料科学大类1区,小类学科均为1区,属于顶尖期刊。

出版周期:Semimonthly

发文量:3793/年(2025年)

自引率:5%

平均审稿速度:2.5 Months

 

一、 研究背景

三磷酸腺苷(ATP)是细胞生命活动的能量货币。恶性肿瘤细胞为了维持其快速增殖、侵袭及耐药性,演化出了高度活跃的ATP代谢模式,包括高效的胞内合成和特征性的胞外外排。

传统的代谢干预策略多侧重于抑制糖酵解(Warburg效应)或氧化磷酸化(OXPHOS)来削减内源性ATP。然而,肿瘤细胞具有极强的代谢可塑性,单一路径的抑制往往会激发细胞的代谢补偿机制,导致治疗效果不佳且易产生耐药。近年来的研究表明,跨膜ATP流量(Transmembrane ATP Flux)——即细胞内生产与细胞外利用之间的动态平衡界面,是决定肿瘤细胞能量稳态的关键。如何精准干扰这一流量平衡,诱导不可逆的生物能量崩溃,成为肿瘤代谢治疗的新课题。

二、 研究目的

针对上述科学问题,西南大学黄承志教授、李春梅教授及左华教授团队在国际顶尖学术期刊《Advanced Materials》上发表了题为“A Biomimetic Nanomachine Reprograms Transmembrane ATP Flux to Induce Tumor-Selective Bioenergetic Crisis”的研究论文。

该研究开发了一种名为 HSA-ABC 的仿生纳米机器。该机器通过“纳米章鱼”般的结构设计,实现了在肿瘤细胞膜上的高效多价锚定。不同于传统的ATP检测或被动利用,HSA-ABC能够主动响应肿瘤微环境中的胞外ATP(eATP),启动一套自扩增的联合治疗流程,最终通过重塑跨膜ATP流量,诱导肿瘤细胞发生选择性的生物能量危机。

三、 研究亮点

1、概念创新——“跨膜ATP流量重编程”:不局限于单一抑制ATP合成,而是通过诱导胞内ATP的主动外排与胞外响应释放,创造一种持续的能量耗竭状态。

2、结构仿生——多价“纳米章鱼”构型:以人血清白蛋白(HSA)为核心,偶联硫醇修饰的DNA组装体。其多价胆固醇分子模拟章鱼吸盘,实现了极强的细胞膜亲和力和长达8小时的膜稳态,有效克服了纳米药物常见的内吞降解难题。

3、机制协同——自扩增反馈回路:eATP触发纳米机器构象改变,释放Ce6并诱导光动力膜损伤,随后协同DOX引发细胞凋亡。凋亡过程中大量释放的内源ATP再次激活周围的HSA-ABC,形成“ATP触发-ATP释放-反馈增强”的级联效应。

4、多组学验证代谢紊乱:通过转录组学与代谢组学联合分析,系统性地证明了该策略能显著下调肿瘤中心碳代谢关键通路,彻底破坏其代谢代偿能力。

图片2.png

四、 研究思路

设计组装:通过精准调控DNA臂的数量,筛选出具有最优生物学性能的多价HSA-ABC实体。

膜行为研究:通过全内反射荧光显微镜(TIRFM)等手段,验证其在肿瘤细胞膜上的长效锚定与ATP响应释放性能。

疗效评价:在细胞与活体水平验证其选择性杀伤效果,并重点考察其诱导免疫原性细胞死亡(ICD)的能力。

机制解析:利用多组学技术挖掘其对肿瘤代谢通路的深层调控机制,明确其诱导能量危机的分子基础。

五、 研究结果

1、HSA-(ABC)x的表征及ATP响应性能实验

本实验聚焦纳米机器的价态、亲和力及ATP响应性,通过调整投料比制备不同价态复合物,确定HSA-(ABC)5为最优价态,同时验证其具备高效1O2生成能力、高细胞亲和力及肿瘤微环境特异性ATP响应性,解决了靶向锚定和激活的关键问题。

图片3.png

 

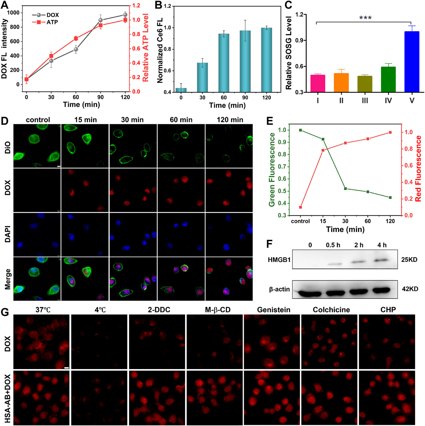
2、ATP-DOX循环释放介导的肿瘤细胞膜损伤实验

本实验验证纳米机器的自放大治疗机制,通过多维度检测发现,ATP触发Ce6释放与激光照射协同可诱导膜损伤,促进DOX非内吞途径内流,凋亡诱导引发的ATP外排形成正反馈循环,同时可诱导免疫原性细胞死亡,提升治疗效果。

图片4.png

 

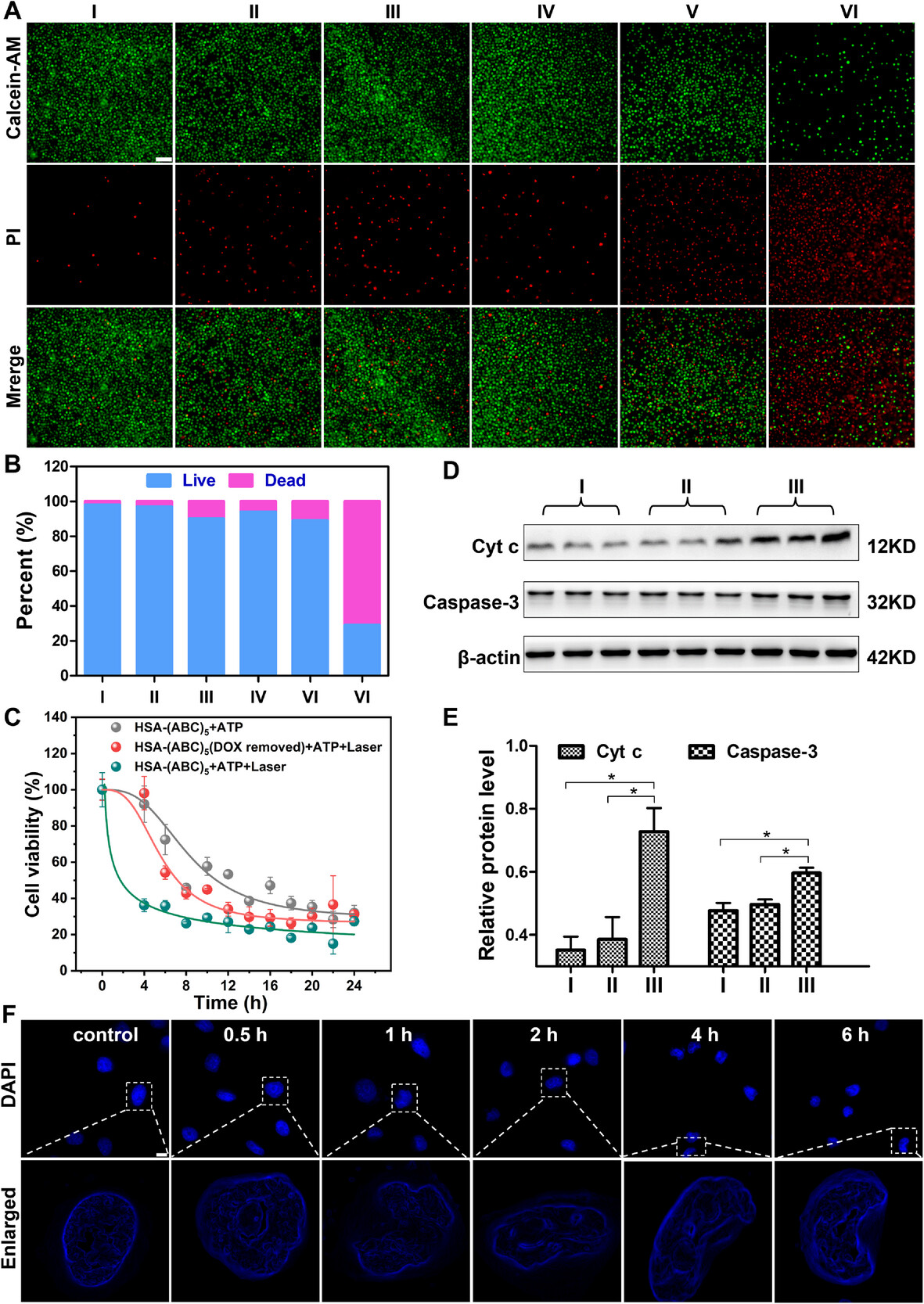
3、HSA-(ABC)₅的体外肿瘤细胞杀伤能力实验

本实验通过活死细胞染色、细胞活力检测、凋亡蛋白表达及细胞核形态观察,证实HSA-(ABC)5需ATP触发、激光照射与DOX递送三者协同,才能通过激活线粒体凋亡通路高效杀伤肿瘤细胞,且杀伤效果具有时间依赖性。

图片5.png

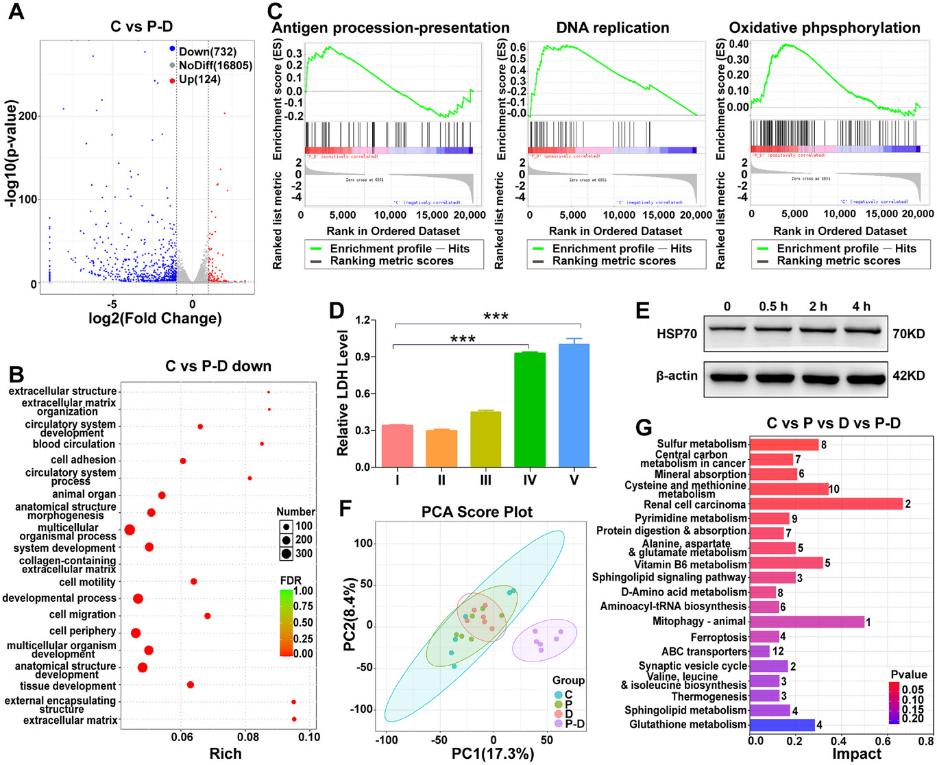
4、纳米机器对MCF-7细胞的转录组和代谢组影响实验

本实验通过转录组和代谢组联合分析,发现纳米机器协同处理可显著改变肿瘤细胞基因表达谱和代谢谱,下调与细胞膜完整性相关基因,上调凋亡及免疫相关基因,富集核心碳代谢通路,从分子和代谢层面揭示其诱导肿瘤能量危机的机制。

图片6.png

5、HSA-(ABC)5的体内抗肿瘤疗效及生物安全性实验

本实验构建MCF-7荷瘤裸鼠模型,设置四组不同处理方案,通过静脉注射给药并对特定组进行激光照射,全程监测肿瘤体积和小鼠体重,直观呈现纳米机器在体内的作用机制、靶向性及抗肿瘤疗效,同时评估其生物安全性,为临床转化提供依据。

 

图片7.png

六、 研究结论

本研究成功构建了章鱼状仿生纳米机器HSA-(ABC)5,明确其最优价态及ATP响应性、膜靶向性等核心性能,通过体外及体内实验证实,该纳米机器可依托“ATP触发-光动力膜损伤-DOX内流-凋亡诱导-ATP外排”的自放大循环,实现跨膜ATP流重编程,从基因、代谢及细胞层面诱导肿瘤细胞能量危机,高效杀伤肿瘤细胞并诱导免疫原性细胞死亡;同时,该纳米机器具备良好的生物安全性和肿瘤靶向性,突破了传统ATP消耗疗法的局限,为精准抗肿瘤治疗提供了新型纳米递送平台和可行的治疗策略,也为后续纳米机器的临床转化及优化奠定了坚实的实验基础。

 

扫码关注

邮箱:https://www.80808888.com

地址:上海市宝山区长江南路180号长江软件园B650

版权所有© 乐鱼网页版登录入口-乐鱼(中国) All Rights Reserved    备案号:沪ICP备2021016661号-1     sitemap.xml    管理登陆    技术支持:化工仪器网    

沪公网安备 31011302006672号