欢迎来到乐鱼网页版登录入口网站!
《MedComm》
影响因子:10.7
期刊ISSN:2688-2663
分区:在中科院最新升级版分区表中,该刊分区信息为大类学科医学1区,小类学科研究与实验1区,且为 TOP 期刊。
发文量:533/年(2025年)
自引率:3.70%
平均审稿速度:10 Weeks
一、 研究背景
铜作为一种必需的微量元素,是生物体内多种酶发挥正常功能所需的辅因子,在维持细胞整体功能中扮演着关键角色,并参与氧化磷酸化、有氧呼吸及细胞生长发育等与细胞命运密切相关的众多细胞过程。然而,细胞内铜水平必须被精密调控在较低范围,过量的铜积累会对细胞产生有害影响,最终导致细胞死亡。这种铜诱导的细胞死亡被称为铜死亡,它是一个涉及多种生化反应的复杂过程。过量铜直接与三羧酸循环中的硫辛酰蛋白结合,导致硫辛酰蛋白异常聚集和呼吸链复合物中铁硫簇蛋白的丢失,从而引发蛋白毒性应激并最终导致细胞死亡。
在皮肤功能方面,铜对于维持皮肤健康与完整性所必需的复杂皮肤角化过程至关重要,而铜稳态的破坏可导致炎症性皮肤疾病的发生。先前研究已表明,银屑病患者的血清铜水平显著高于健康人群,并且发现铜离子水平与银屑病的严重程度呈正相关。此外,多项研究一致表明特应性皮炎患儿的毛发中铜水平升高,且证据显示AD患儿血清铜蓝蛋白水平也显著增加。银屑病和AD是两种具有相似发病机制的慢性炎症性皮肤疾病,两者均涉及角质形成细胞功能障碍和Th17介导的免疫反应。
尽管铜代谢失调与这些疾病相关,但铜死亡是否以及如何参与银屑病和AD的发病机制,在当时仍不清楚。因此,该篇文章旨在阐明铜死亡在炎症性皮肤疾病中的作用和具体分子机制
二、 研究目的
1、 系统阐明铜死亡在银屑病、特应性皮炎等炎症性皮肤病中的具体作用。
2、 深入挖掘铜死亡调控慢性皮肤炎症的分子调控网络与信号通路。
3、 为银屑病和特应性皮炎的临床治疗提供新的理论依据和潜在的干预靶点。
三、 研究结果
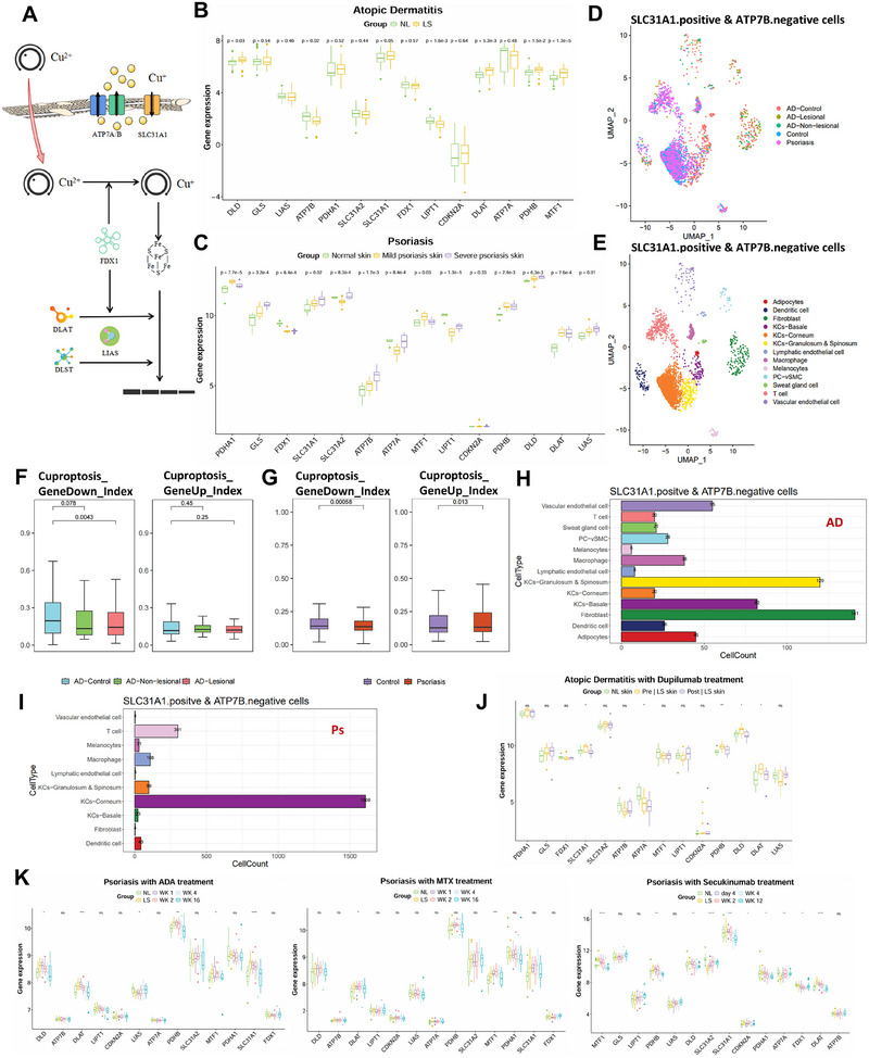
1、 铜死亡参与银屑病和特应性皮炎(AD)的发病
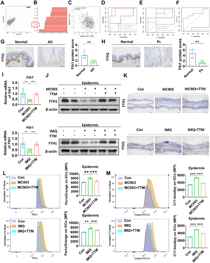
研究人员通过转录组分析发现,银屑病和AD患者皮损组织中铜死亡相关基因(SLC31A1、FDX1、LIPT1和DLAT)的表达发生显著改变,其中铜离子转运蛋白SLC31A1的表达显著上调。单细胞测序分析进一步在患者样本中鉴定出铜稳态失衡(SLC31A1高表达且ATP7B低表达)的细胞,这些细胞在疾病状态下表现出铜死亡相关基因特征的变化,且角质形成细胞是银屑病中铜稳态失衡的主要细胞类型。在疾病模型小鼠的皮损中,也证实了Slc31a1表达的上调。此外,临床数据显示,经有效药物治疗后,患者皮损中SLC31A1的表达随之下降,提示其与治疗反应相关。

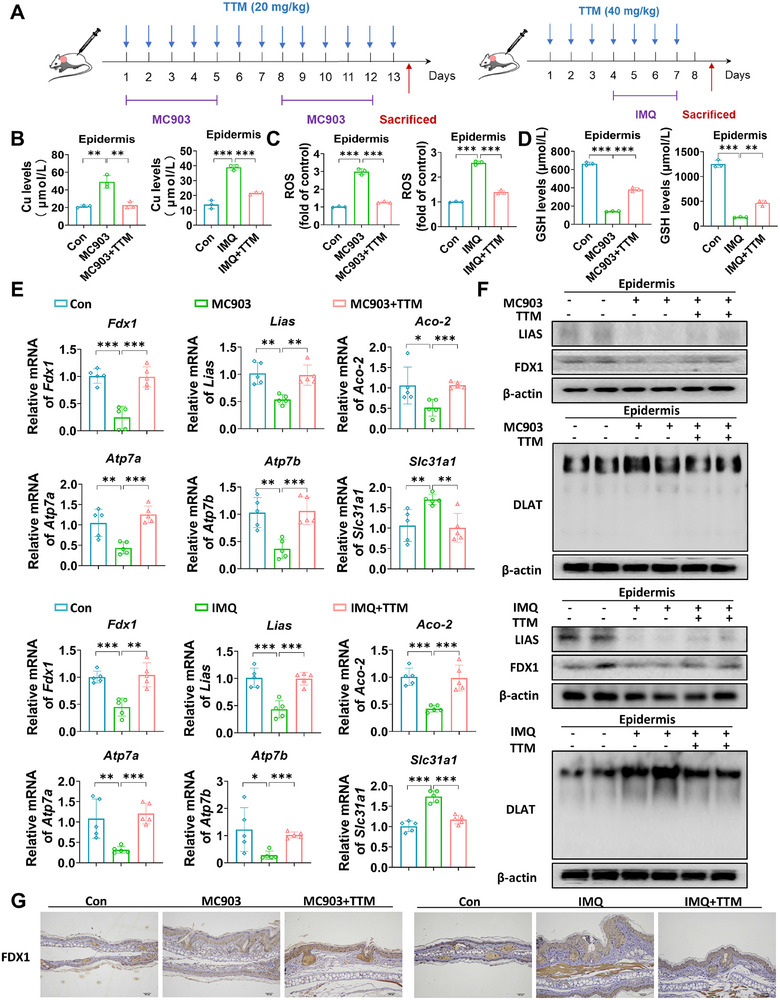
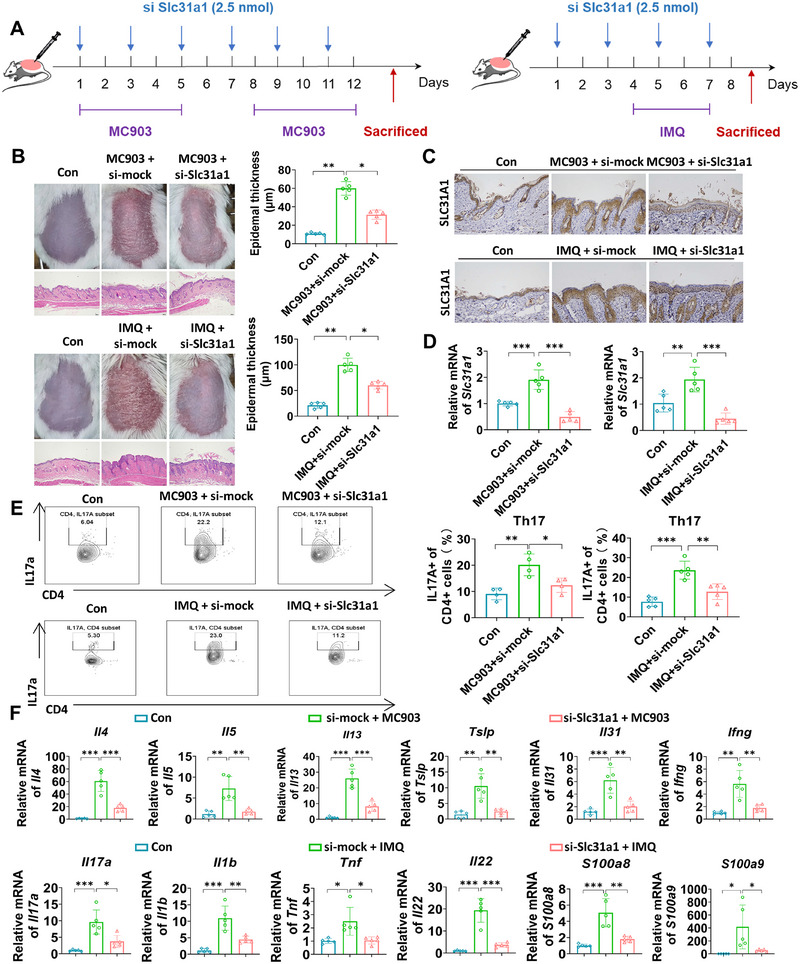
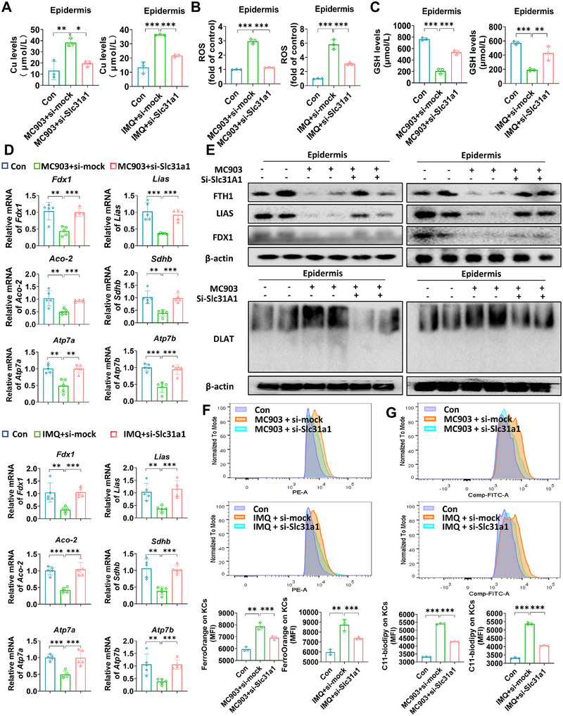
2、 抑制铜死亡可缓解皮肤炎症
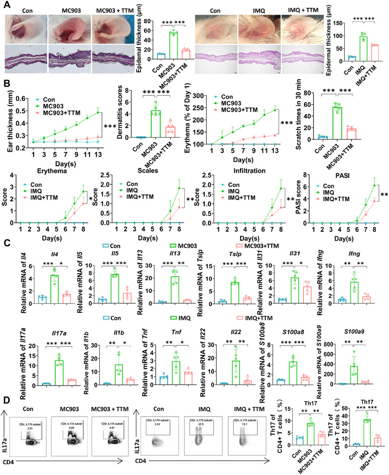
研究人员在AD和银屑病样皮炎小鼠模型中,使用铜螯合剂四硫钼酸铵(TTM)抑制铜死亡,以及通过局部应用siRNA敲低Slc31a1,均能有效减轻皮肤炎症的表型,能够降低表皮厚度、炎症评分、红斑和鳞屑,并减少抓挠行为。机制上,这两种干预方式均降低了皮损中的铜离子和ROS水平,提高了GSH水平,并逆转了FDX1和LIAS的表达下调。同时,它们还抑制了炎症因子IL-4、IL-17、TNF等的表达和Th17细胞的浸润。




3、 铜死亡通过下调FTH1促进铁死亡,从而加剧炎症
研究人员进一步研究发现,在银屑病患者的角质形成细胞中,铜死亡阳性细胞里FTH1的表达降低。在患者组织和疾病模型小鼠皮损中,FTH1的表达均显著下调,而抑制铜死亡(TTM或敲低Slc31a1)可逆转这种下调。进一步实验证实,铜死亡导致的FTH1下调会促进细胞内Fe²⁺积累和脂质过氧化,诱发铁死亡;而使用铁死亡抑制剂Fer-1也能缓解AD样皮炎。这表明铜死亡是通过诱导FTH1介导的铁死亡来推动皮肤炎症的。

4、 铜死亡下调FTH1的分子机制:α-KG/KDM5B/H3K4me3信号轴
研究人员通过代谢组学分析发现,在炎症模型小鼠皮损中,α-酮戊二酸(α-KG)含量显著升高,而抑制铜死亡可降低其水平。体外实验证明,α-KG能以剂量依赖的方式抑制FTH1的表达。机制上,SLC31A1介导的铜死亡促进了细胞内α-KG的积累,进而激活了依赖α-KG的组蛋白去甲基化酶KDM5B。活化的KDM5B特异性去除了FTH1基因启动子区域的H3K4me3组蛋白修饰,从而抑制了FTH1的转录。ChIP实验证实了H3K4me3与FTH1启动子的直接结合,且敲低SLC31A1会增强这种结合。体内实验也表明,使用KDM5B抑制剂GSK467可以缓解银屑病样皮炎,并上调FTH1的表达。

四、 研究结论
该篇研究发现铜死亡通过促进α-酮戊二酸积累,激活KDM5B并降低FTH1基因启动子的H3K4me3修饰,从而抑制FTH1转录,最终诱发铁死亡并加剧皮肤炎症。抑制铜死亡能有效缓解银屑病和特应性皮炎样症状。SLC31A1与FTH1的表达组合可作为预测临床治疗反应的潜在指标。该研究揭示了连接铜死亡与铁死亡的新致病轴,为治疗慢性炎症性皮肤病提供了新靶点。