欢迎来到乐鱼网页版登录入口网站!
基于质谱的蛋白质组学技术已成为一种强大的技术,可用于定量细胞或组织中的全部蛋白质。随着液相色谱-质谱(LC-MS)分析微量蛋白质(低至单个细胞水平)技术的发展与成熟,单细胞蛋白质组学也应运而生。这一技术通过结合高内涵成像、人工智能和单细胞激光微分离技术,基于质谱的蛋白质组学提供了接近功能水平的无偏分子读数。其潜在应用范围从基础生物学问题到医疗。2024年Nature Methods杂志将空间蛋白质组学评选为年度技术。
空间蛋白质组学技术简介
目前空间蛋白质组学技术主要包括基于标签(寡核苷酸标签、抗体-barcode-荧光试剂、抗体金属标签)和质谱的单细胞蛋白质检测技术,其中基于标签的空间蛋白质组学为靶向蛋白质检测技术。而质谱单细胞检测技术与激光显微切割技术的结合真正实现了特定空间的蛋白质表达探索。基于此可以实现对病理切片中特定空间位置组织微环境(如单细胞空间定位、组织结构等)在成像及蛋白表达等层面进行系统的定位、定性和定量分析。这为揭示组织微环境高度异质性、不同细胞类型的空间分布、细胞间信号转导网络关系,以及对癌症等重大疾病的发展机制研究提供了重要的分析工具
空间蛋白质组学技术路线图

空间单细胞结果展示
1. 胰腺导管腺癌肿瘤微环境的空间蛋白质组异质性图谱
南方科技大学田瑞军教授课题组在Nature communications杂志发表了题为“Multimodal single cell-resolved spatial proteomics reveals pancreatic tumor heterogeneity”的研究。本研究展示了多模态的空间细胞类型蛋白组学技术Spatial and Cell-type Proteomics(SCPro),在单细胞分辨率下揭示了胰腺癌病理切片组织的异质性。

2. 空间蛋白质组反应干细胞分区
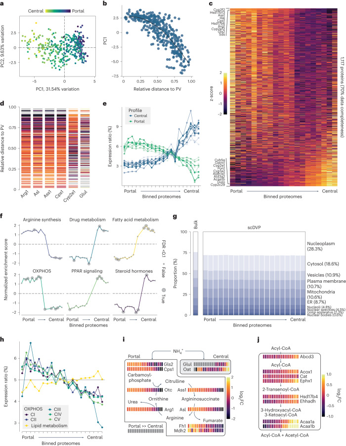
2023年10月,丹麦哥本哈根大学Matthias Mann教授课题组在Nature Methods期刊发表的题为 “Spatial single-cell mass spectrometry defines zonation of the hepatocyte proteome ”的研究成果,通过高分辨率成像、激光显微切割、单细胞质谱分析、机器学习等研究方法,研究开发一种的空间分辨的单细胞蛋白质组学方法,成功获得了肝脏组织中单细胞的蛋白质组信息。研究发现肝脏组织中的细胞蛋白质组在空间上存在明显的异质性,特别是靠近中央静脉的蛋白质组发生了显著变化。

3. 近期其他代表性文章
l 斯坦福大学Sean C. Bendall小组的一项研究提出了阿尔茨海默病特异性人类小胶质细胞状态的空间蛋白质组学。该项研究成果发表在2025年7月22日出版的《Nature Immunology》上,题为“Spatial proteomics of Alzheimer’s disease-specific human microglial states”。
l 2025 年 11 月《Cell》期刊发表的《Intrinsic heterogeneity of primary cilia revealed through spatial proteomics》,通过抗体介导的空间蛋白质组学与高分辨率 3D 共聚焦成像,在单细胞、亚纤毛水平解析了原发性纤毛的蛋白质组特征,为纤毛功能研究与纤毛病诊疗提供了关键突破。
l 复旦大学等机构的研究人员开发出一种名为全景空间增强分辨率蛋白组学(PSERP)的新方法,能够快速定量分析整张组织切片中蛋白质的空间多样性,分辨率达到亚毫米级别。这一研究于5月26日发表在《Journal of Hematology & Oncology》杂志上“Panoramic spatial enhanced resolution proteomics (PSERP) reveals tumor architecture and heterogeneity in gliomas”。
空间蛋白质组学展望
l 基于质谱的单细胞蛋白质组学在短短几年内取得了巨大的,空间蛋白质组学作为空间组学的重要的一环也日渐成熟与稳定。
空间蛋白组学技术在生物医学和生命科学领域广泛应用,涵盖多个重要领域。它有助于揭示肿瘤微环境中蛋白质的空间分布和相互作用,深化对肿瘤发展、转移和耐药机制的理解,并为个性化治疗提供依据。通过空间蛋白组学的研究也可以帮助鉴定和定量组织中的生物标志物,为疾病诊断、预后评估和治疗监测提供支持。
除了在基础研究中的应用,空间蛋白组学技术在药物研发领域也发挥着重要作用。通过研究药物与蛋白质的相互作用和定位,可以评估药物的效力和特异性,优化药物设计和筛选过程,从而加速药物研发过程,提高药物的疗效和安全性。
总的来说,空间蛋白组学作为新兴领域,为研究组织微环境的异质性、不同细胞类型的空间分布以及细胞间信号转导网络关系提供了的视角。通过应用空间蛋白组学技术,我们可以更深入地了解蛋白质的功能、相互作用以及在生物过程中的作用,为生命科学研究和医学应用提供了重要的支持。