欢迎来到乐鱼网页版登录入口网站!结直肠癌(CRC)的发生发展以 mTORC2 信号通路的持续激活为核心驱动,其介导的细胞增殖与迁移被视为恶性转移的关键因素,但目前针对 mTOR 催化活性的抑制剂在临床应用中仍存在耐药性或反应不一,这提示复合物内部结构稳态的调节存在尚未被发现的放大机制。SLAP 蛋白作为已知的抑癌因子在 CRC 中显著下调,且具有抑制致癌信号的潜力,但其是否以及如何通过干预 mTORC2 核心复合物的完整性来协同阻断肿瘤进展仍属未知。本文即在这一空白背景下,系统探讨 SLAP 在结直肠癌中的抑癌作用,并重点解析其通过 UBE3C 介导 mLST8 非降解性泛素化从而瓦解 mTORC2 复合物的全新分子机制。

SLAP 促进了由 UBE3C 介导的 mLST8 赖氨酸位点(K86 和 K215)的非降解性泛素化,进而破坏了 mTORC2 复合物的结构完整性,从而抑制其促癌活性。SLAP 的差异化表达决定了结直肠癌(CRC)细胞对 mTOR 催化抑制剂(mTORCi)的应答敏感性:SLAP 低表达的肿瘤细胞对 mTORCi 表现敏感,而 SLAP 高表达的细胞则可能出现悖论式激活。
结论 1:SLAP是mTORC2 的内源性抑制蛋白并下调其信号活性
研究者首先通过质谱筛选发现 SLAP 与 mTORC2 的核心组分存在物理互作。内源性免疫共沉淀实验证实 SLAP 能与 RICTOR 和 mTOR 结合。随后,在 CRC 细胞系中过表达 SLAP显著降低了 mTORC2 经典下游底物 AKT(S473)和 NDRG1(T346)的磷酸化水平,而对 mTORC1 底物影响较小。这初步证明了 SLAP 是 mTORC2 信号通路的负调控因子。

Fig1. SLAP抑癌功能由mTORC2介导
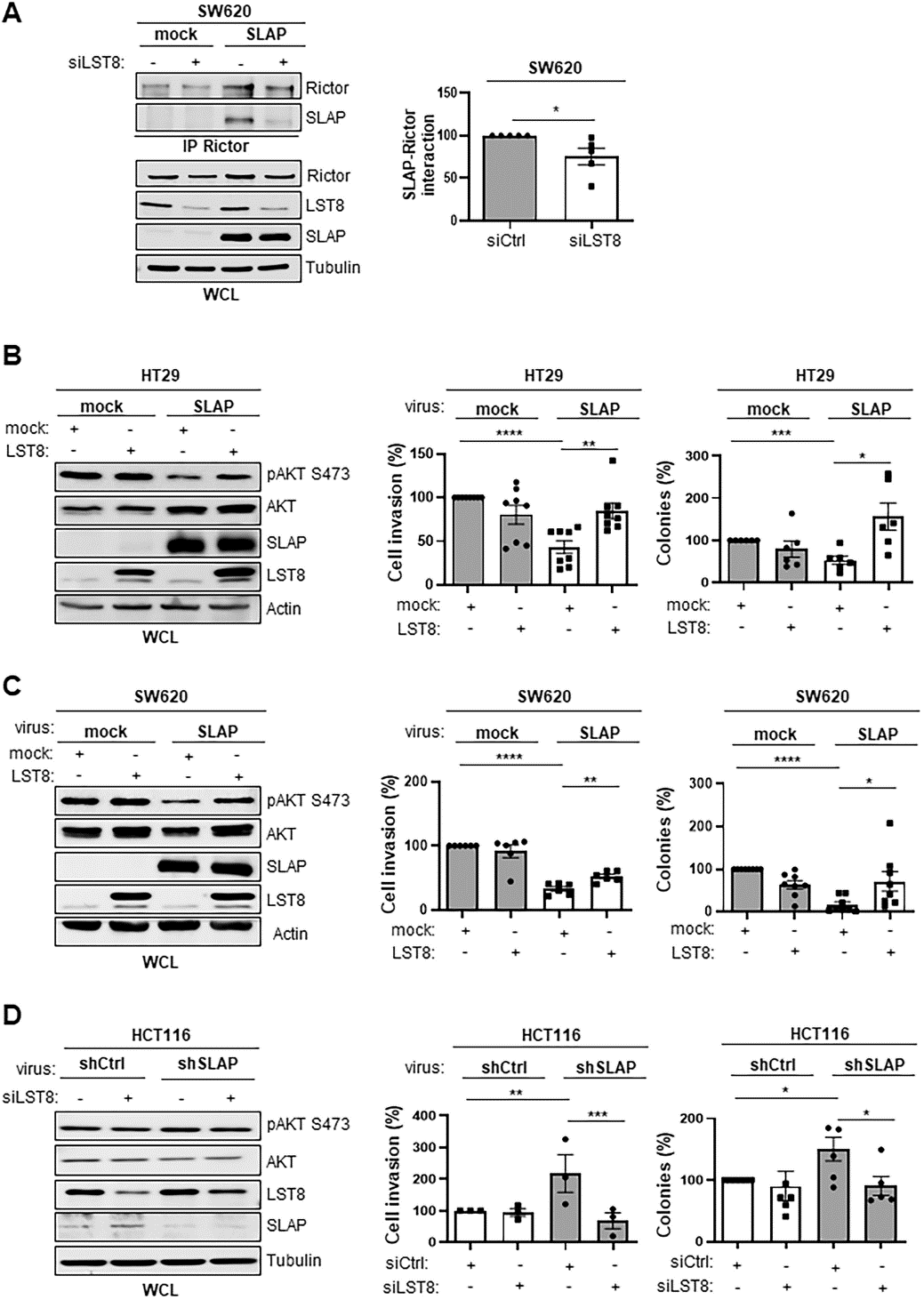
结论 2:SLAP 抑制结直肠癌的恶性表型高度依赖于 mTORC2 的存在
为了确认 SLAP 的抑癌功能是否通过 mTORC2 实现,研究者进行了功能回复实验。结果显示,敲低 SLAP 会显著增强细胞的侵袭力、迁移能力和克隆形成率;然而,当同步敲低 mTORC2 的关键组分 RICTOR 时,由 SLAP 缺失导致的促癌效应被完全逆转。这在逻辑上建立了 SLAP 发挥抑癌作用的必要条件:必须通过抑制 mTORC2 轴来实现。

Fig2. SLAP与mLST8结合介导其抑癌功能
结论 3:SLAP 通过直接靶向 mLST8 来干扰 mTORC2 复合物的组装
研究者进一步探索 SLAP 如何干扰复合物的物理结构。结构域缺失实验表明,SLAP 与 RICTOR 的结合依赖于 mLST8 作为桥梁,SLAP 直接结合的是 mLST8。功能验证显示,人为增加 mLST8 的表达水平可以拮抗 SLAP 的抑癌作用,并恢复被抑制的 mTORC2 信号。这锁定并确认了 mLST8 是 SLAP 调控整个复合物稳定性的关键分子靶点。

Fig3. SLAP通过LST8泛素化调控mTORC2组装
结论 4:SLAP 募集 UBE3C 介导 mLST8 非降解性泛素化调控复合物解体
在分子机制层面,研究揭示了 SLAP 并非通过降解蛋白质来起作用。实验证明SLAP 募集了 E3 泛素连接酶 UBE3C,进而使得 mLST8 在 K86 和 K215 位点发生泛素化修饰。关键的生物物理分析显示,这种泛素化修饰不会引起 mLST8 的蛋白酶体降解,而是通过空间位阻效应直接导致 mLST8 从 RICTOR/mTOR 复合物中脱离。复合物的“解体”最终关闭了信号传导。

Fig. SLAP与UBE3C相互作用促进LST8泛素化和mTORC2抑制
研究逻辑总结:
研究首先通过Co-IP分析确立了 SLAP 与 mTORC2 复合物的特异性结合,并证明其抑癌活性高度依赖于对该信号轴的下调作用;随后在分子水平锁定 mLST8 为其核心调控靶点,揭示了 SLAP 通过募集 E3 泛素连接酶 UBE3C 介导 mLST8 发生非降解性泛素化修饰(K86/K215位点)的独特机制。这一修饰导致了 mTORC2 复合物的物理结构解体而非蛋白降解,从而阻断了促癌信号传导。该研究不仅发现了 mTORC2 完整性的内源性调控开关,更为针对结直肠癌的精准干预提供了“破坏复合物稳定性”的全新治疗策略。