欢迎来到乐鱼网页版登录入口网站!各位读者好,今天为大家带来一篇使用综合运用网络毒理学、机器学习和分子对接等前沿研究手段来研究PCPs相关化学物质与骨关节炎(OA)的关联及潜在机制的纯生信高分文章,是由重庆医科大学公共卫生学院团队2025年9月在Environment International发表的,题为“Associations of phenols, parabens, and phthalate compounds related to personal care products with osteoarthritis evidence from population-based and network toxicology studies”。深入探究了个人护理产品(PCPs)相关的酚类、 parabens和邻苯二甲酸酯类化合物与骨关节炎(OA)的关联,为PCPs成分的安全管理和OA预防提供科学依据,为环境与慢性病关联研究提供参考。

发表杂志:
《Environment International》是环境科学与公共卫生领域的旗舰期刊,由 Elsevier 出版,创刊于 1978 年,现为月刊开放获取期刊。其核心定位是通过跨学科研究,探讨环境与人类健康的交互作用,涵盖污染物暴露评估、风险治理、气候变化影响等前沿议题。

2025 年影响因子:9.7
ISSN:0160-4120
中科院分区:大类(环境科学与生态学)和小类(环境科学)均为 1 区 Top 期刊
发文量:每年出版文章数平均约829篇
发表成本:APC 费用3,790 美元
审稿周期:初审平均约 24 天,送审后 1-3 个月返回意见,投稿到接收平均约 101 天
《Environment International》是环境科学与环境健康领域国际核心期刊,以整合研究、发高影响力成果、助全球环境健康治理为目标,兼具跨学科广、合作强、因子高、审稿高效的特点。科研者研究、专家写环境治理综述均以其为核心平台,且在传成果、衔接研究与政策、推跨国治理、护生态健康中起关键作用。
研究背景:
骨关节炎(OA)是全球致残率最高的慢性肌肉骨骼疾病,除肥胖、衰老等传统风险因素外,环境因素(如环境污染)的作用日益受到关注。个人护理产品(PCPs)含酚类、parabens和邻苯二甲酸酯等化学物质,通过日常使用持续暴露人体,具有内分泌干扰作用,可能影响骨关节健康。现有研究多聚焦单一化学物质,忽略混合暴露效应,且分子机制研究多基于动物或细胞模型,缺乏人群层面机制解析。因此,本研究旨在通过人群数据与网络毒理学结合,揭示PCPs相关化学物质与OA的关联及潜在机制。
该研究探讨了个人护理产品(PCPs)相关的酚类、 parabens 和邻苯二甲酸酯类化合物与骨关节炎(OA)的关联。通过分析美国国家健康与营养检查调查(NHANES)数据,结合网络毒理学和分子对接技术,发现部分PCPs相关化学物质(如MCiOP、BP-3、BPA、MeP、PrP)与OA患病率呈正相关,混合暴露模型显示整体暴露与OA风险正相关,并识别出MFAP5和PRELP为潜在关键靶基因。
研究框架:
1.提出问题:
PCPs相关化学物质(酚类、parabens、邻苯二甲酸酯)混合暴露是否与OA相关?其分子机制是什么?
2. 研究框架:
整合NHANES人群数据的流行病学分析与网络毒理学、分子对接的机制研究,形成“暴露-关联-机制”证据链。
3. 研究方法:
采用广义线性模型、混合暴露模型(WQS、qgcomp、BKMR)分析化学物质与OA的关联;通过网络毒理学筛选靶基因,机器学习优化关键靶点,分子对接验证蛋白-化学物质相互作用。
4. 分析数据:
NHANES数据校正混杂因素后分析单物质及混合暴露效应;基因表达数据经差异分析、PPI网络构建筛选靶基因。
5. 研究结论:
综合流行病学结果与机制研究,确定PCPs相关化学物质对OA的影响及关键靶基因。


工作流程示意图
结果解析:
1. 研究对象筛选、化学品暴露分布及单物质与OA的关联
展示6972名研究对象的筛选流程,纳入14种个人护理产品相关化学物质(检测频率≥90%),其中甲基对羟基苯甲酸酯(MeP)浓度最高(56.98 μg/L)。相关性热图显示邻苯二甲酸代谢物MEHHP、MEOHP、MECPEP高度相关(r=0.94-0.98),而BP-3与其他化学物质相关性较弱(r=0.17-0.25)。单化学物质分析发现MCiOP、BP-3、BPA、MeP、PrP与骨关节炎(OA)呈显著正相关,MnBP和MBzP呈负相关。

2. 个人护理产品相关化学物质混合暴露与OA的总体关联
采用加权分位数和(WQS)、分位数G计算(qgcomp)和贝叶斯核机器回归(BKMR)模型分析混合暴露效应。WQS模型显示化学物质总体暴露与OA正相关(OR=1.28),MiBP(0.28)和MCiOP(0.25)权重最高;qgcomp模型验证总体效应(OR=1.56),BP-3(0.17)和BPA(0.15)贡献最大。BKMR模型进一步证实混合暴露的正向关联,MCiOP、MiBP、PrP在固定其他化学物质浓度时仍与OA显著相关。

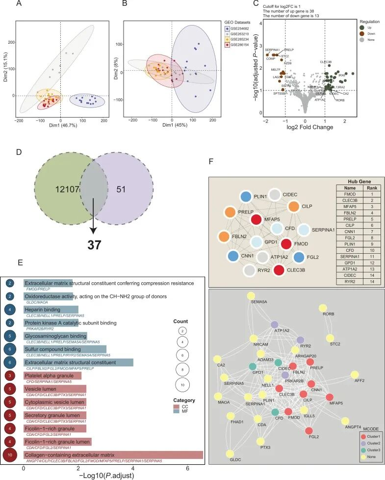
3. 基于网络毒理学的OA潜在靶基因筛选
整合4个GEO数据集的OA差异表达基因与14种化学物质的预测靶点,得到37个交集基因。GO富集显示这些基因主要参与细胞外基质构成、糖胺聚糖结合等生物学过程。蛋白互作网络分析(PPI)识别3个核心模块,其中Cluster1评分最高(6.857),CytoHubba插件筛选出FMOD、CLEC3B、MFAP5等15个枢纽基因。

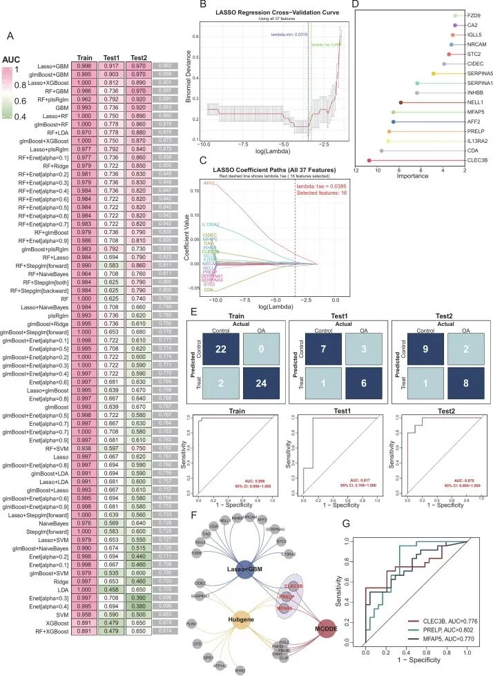
4. 机器学习模型筛选关键特征基因
构建113个机器学习模型,LASSO+GBM模型表现最优(平均AUC最高)。通过LASSO回归和GBM模型特征重要性分析,结合PPI枢纽基因和模块分析结果,筛选出CLEC3B、PRELP、MFAP5三个关键靶基因,其ROC曲线显示良好的OA预测能力(AUC>0.77)。

5. 关键靶蛋白(MFAP5、PRELP)与个人护理产品化学物质的分子对接验证
分子对接显示MFAP5与BP-3、BPA、MCiOP、MBzP稳定结合(亲和力<-5 kcal/mol);PRELP与BP-3、BPA、MECPEP等10种化学物质稳定结合(亲和力<-5 kcal/mol)。结果验证了关键靶基因与化学物质的直接相互作用。

研究结论:
PCPs相关的酚类、parabens和邻苯二甲酸酯化合物与OA患病率显著相关,混合暴露整体增加OA风险;MFAP5和PRELP可能是PCPs影响OA的潜在关键靶基因,通过调控细胞外基质等途径参与OA病理过程。
研究的创新性:
首次整合人群混合暴露模型(WQS、qgcomp、BKMR)与网络毒理学、机器学习,系统解析PCPs相关化学物质与OA的关联及分子机制;识别MFAP5和PRELP为全新OA环境暴露相关靶基因。
研究的不足之处:
横断面研究无法确定因果关系;OA诊断依赖自我报告可能存在偏倚;尿中化学物质浓度仅反映短期暴露;机制研究缺乏体内外实验验证。
研究展望:
建立前瞻性队列验证暴露与OA的时序关联;通过细胞/动物实验验证MFAP5、PRELP的功能及化学物质的作用机制;探索PCPs与其他环境污染物的联合效应;开发基于关键基因的OA早期诊断标志物或干预靶点。
研究意义:
揭示环境化学物质对OA的影响,为PCPs成分的安全管理和OA预防提供科学依据;提出的“流行病学-网络毒理学-分子对接”研究范式可为环境与慢性病关联研究提供参考。