欢迎来到乐鱼网页版登录入口网站!各位读者好,今天为大家带来一篇使用综合运用铁死亡+GBD+孟德尔随机化+NHANES+代谢组+机器学习+网络毒理学等前沿多组学手段来研究镉暴露对癫痫小鼠癫痫发作严重程度和焦虑样行为的影响的高分文章,是由江南大学团队2024年9月在Journal of Hazardous Materials发表的,题为“Investigating the potential risk of cadmium exposure on seizure severity and anxiety-like behaviors through the ferroptosis pathway in epileptic mice: An integrated multi-omics approach”。深入探究了镉诱导的铁死亡对癫痫发作严重程度和焦虑样行为的影响以及潜在机制和靶点,为缓解镉对神经系统健康的不良影响提供策略。

发表杂志:
《Journal of Hazardous Materials》(简称 JHM)是环境科学与工程、材料科学及安全领域的国际顶级学术期刊,聚焦 “危险材料的环境行为、健康风险及防控技术”,在全球环境与危险物质研究领域具有极高的学术影响力和行业认可度。

2025 年影响因子:11.3
ISSN:0304-3894
中科院分区:工程技术类Q1、环境科学类Q1;环境科学与生态学1区Top
发文量:每年出版文章数平均约4374篇
发表成本:官方 APC 为 4830 美元
审稿周期:平均 2-4 个月
《Journal of Hazardous Materials》是环境与危险材料领域的标杆期刊,不仅是科研人员发布高质量成果、追踪领域前沿的核心平台,也为政策制定者、工程技术人员提供了科学依据。其高影响力、严格的审稿标准和跨学科定位,使其成为该领域内 “必看、必投” 的顶级期刊之一。
研究背景:
随着工业化发展,镉污染问题加剧,其作为有毒重金属,对人类健康尤其是神经系统构成威胁。癫痫是儿童常见神经系统疾病,环境污染被视为其及焦虑等精神健康问题的风险因素,但镉与癫痫发作的联系尚不明确。铁死亡在癫痫相关海马损伤及焦虑中起关键作用,且镉暴露可诱导铁死亡。然而,镉诱导的铁死亡对癫痫发作严重程度和焦虑样行为的影响未得到充分研究,因此需深入探究以制定有效预防和缓解策略。
本文通过多组学方法,研究镉暴露对癫痫小鼠癫痫发作严重程度和焦虑样行为的影响。结合观察性研究、数据库分析等,探究长期镉暴露对炎症细胞因子、铁死亡相关基因表达及代谢的影响;利用小鼠模型,验证镉暴露诱导铁死亡对癫痫的作用及潜在基因靶点,为缓解镉对神经系统健康的不良影响提供策略。
研究框架:
1.提出问题:
探究镉诱导的铁死亡如何影响癫痫发作严重程度和焦虑样行为,以及铁死亡通路在其中的作用。
2. 研究框架:
结合观察性研究、多种分析方法及小鼠实验,从人体和动物层面探索镉暴露影响癫痫及焦虑行为的机制。
3. 研究方法:
采用全球疾病负担数据库分析职业镉暴露风险;对长期镉暴露工人开展观察性研究;运用孟德尔随机化、NHANES数据分析;进行尿代谢组学、机器学习分析等;利用小鼠开展行为学实验、MRI等检测。
4. 分析数据:
Shapiro-Wilk检验评估正态性,依分布类型选择合适统计方法分析。
5. 研究结论:
通过上述研究,阐明镉暴露致铁死亡影响癫痫及焦虑行为的机制,明确潜在治疗靶点及药物,为缓解镉对神经系统健康的不良影响提供策略。


工作流程示意图
结果解析:
1. 2021年全球及亚洲镉职业暴露情况
基于全球疾病负担(GBD)数据库,分析全球、区域和国家层面职业镉暴露风险。使用伤残调整生命年(DALYs)量化疾病负担,通过全球职业镉暴露的DALYs分布、各国DALY率、1990-2021年DALY率趋势,比较亚洲主要国家的DALY率,发现中国职业镉暴露负担较高。

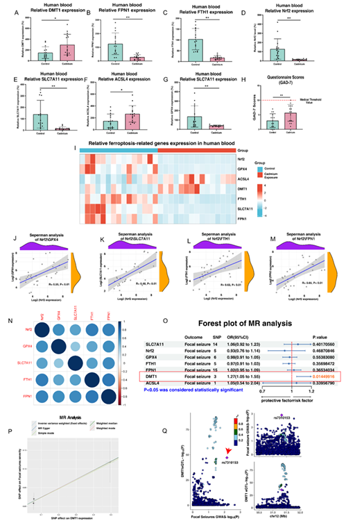
2. 镉暴露对人体铁死亡相关指标及焦虑行为的影响
设计长期镉暴露工人的观察性队列研究。对比暴露组与非暴露组工人尿镉水平、外周血中IL-1β、TNF-α和IL-6等促炎细胞因子水平。同时分析关键铁死亡相关基因表达,用GAD-7问卷评估焦虑行为,表明镉暴露与铁死亡及焦虑行为改变有关。

3. 镉暴露对铁死亡相关基因表达及焦虑样行为的潜在影响
进一步分析镉暴露对血样中关键铁死亡相关基因(如DMT1、FPN1等)表达的影响,通过GAD-7问卷评估焦虑样行为。热图展示基因表达差异,通过Spearman分析突出Nrf2在抗氧化系统和铁代谢中的调节作用。此外,通过孟德尔随机化分析和共定位分析,探讨铁死亡相关基因与局灶性癫痫的关联。

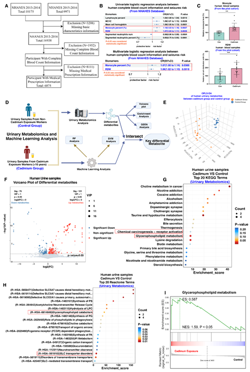
4. NHANES数据库及尿代谢组学分析
利用NHANES数据库进行单变量和多变量分析,评估全血细胞计数生物标志物与癫痫发作的关系,比较镉暴露与非暴露组的单核细胞百分比和红细胞分布宽度(RDW)。同时进行尿代谢组学分析,通过OPLS-DA、火山图等分析镉暴露与对照组代谢差异,KEGG和Reactome富集分析确定相关代谢途径,GSEA分析表明镉暴露可能升高甘油磷脂代谢活动。

5. 机器学习分析确定关键差异代谢物
运用支持向量机(SVM)和随机森林(RF)两种机器学习算法分析尿代谢组学数据,确定关键差异代谢物。SVM模型通过交叉验证准确率和错误率确定10种最佳差异代谢物,RF模型根据错误率和重要性得分确定12种。通过维恩图展示两种模型确定的关键差异代谢物重叠部分,得出PI(22:1(11Z)/0:0)和PC(22:4(7Z,10Z,13Z,16Z)/14:0)是镉暴露毒性作用的关键差异代谢物。

6. 镉暴露对癫痫发作毒性作用相关潜在靶点的获取
通过网络毒理学分析确定镉暴露对癫痫发作毒性作用潜在靶点。通过维恩图确定192个潜在基因靶点,GO和KEGG富集分析突出炎症、脂质代谢和铁死亡途径的参与。PPI网络和枢纽基因分析强调IL-6和NF-κB的关键作用,利用FerrDB数据库确定铁死亡相关基因,PPI网络进一步突出相关基因在镉诱导铁死亡中的作用,最后通过Enrichr和CMAP数据库确定潜在治疗分子,如褪黑素。

7. 镉暴露对癫痫小鼠的影响
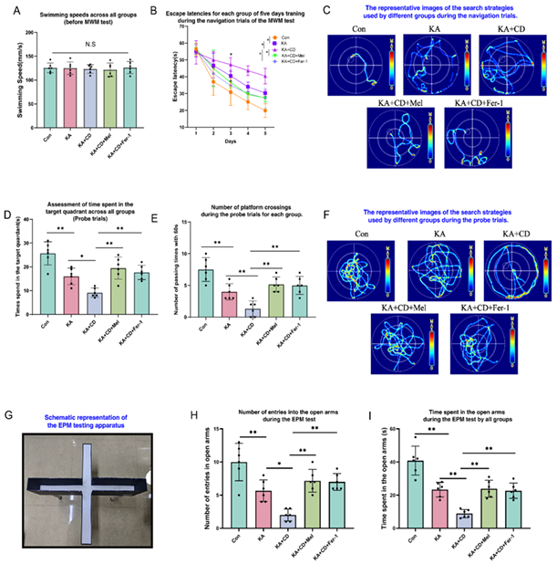
以红藻氨酸诱导的癫痫小鼠为模型。比较对照组和长期镉暴露组小鼠,发现镉暴露使小鼠体重下降。同时观察癫痫发作情况,发现镉暴露加重癫痫症状,而铁死亡抑制剂Fer-1或褪黑素可减轻。通过新物体识别(NOR)测试,发现镉暴露加剧癫痫小鼠认知功能障碍,Fer-1或褪黑素可改善。

8. Morris水迷宫(MWM)和高架十字迷宫(EPM)
MWM测试评估小鼠空间记忆。导航试验中,镉暴露增加癫痫小鼠逃避潜伏期,探针试验中,镉暴露减少小鼠在目标象限停留时间和平台穿越次数,Fer-1或褪黑素均可逆转。EPM测试评估焦虑样行为,发现镉暴露增加癫痫小鼠焦虑,Fer-1或褪黑素同样可缓解。

9. MRI实验及尼氏染色分析
采用T2加权MRI观察镉暴露对癫痫小鼠脑铁积累的影响,发现镉暴露加剧铁积累,Fer-1或褪黑素可减轻。通过MRS分析脂质代谢,显示镉暴露小鼠脑脂质水平升高。尼氏染色评估Fer-1和褪黑素对镉诱导毒性的神经保护作用,发现镉暴露加剧海马神经元丢失,尤其是CA3区域,Fer-1或褪黑素可改善。

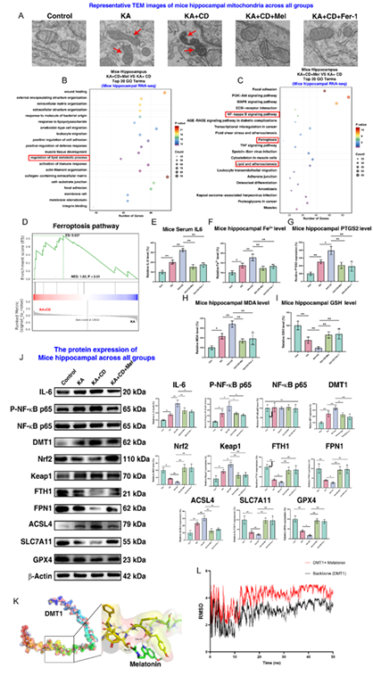
10. 探索褪黑素对镉诱导海马神经元铁死亡的神经保护机制
TEM分析显示,镉暴露使海马神经元线粒体缩小、膜密度增加,Fer-1或褪黑素可缓解。RNA测序分析表明,镉暴露影响癫痫小鼠海马脂质代谢、NF-κB途径和铁死亡途径,褪黑素可抑制铁死亡途径。测量血清IL-6、海马Fe2+等生化指标,发现镉暴露增加Fe2+、PTGS2和MDA水平,降低GSH水平,Fer-1或褪黑素可逆转。Wb分析验证褪黑素对镉诱导铁死亡的潜在基因靶点和作用机制,表明褪黑素通过调节相关基因表达减轻镉毒性。分子对接和分子动力学模拟展示褪黑素与DMT1的相互作用。

11. 镉暴露诱导海马神经元铁死亡的信号通路
镉暴露诱导海马神经元铁死亡的潜在信号通路,包括镉暴露通过诱导神经炎症、改变Nrf2表达、影响脂质和铁代谢相关基因,从而导致铁死亡,加重癫痫发作和焦虑样行为,而褪黑素可通过调节该信号通路减轻镉的毒性作用。

研究结论:
本研究首次全面分析镉诱导的铁死亡对癫痫发作严重程度和焦虑样行为的影响,阐明镉影响癫痫中铁死亡通路的潜在机制,凸显褪黑素通过与炎症、抗氧化、脂质及铁代谢相互作用调节这些影响的潜力,为减轻镉对神经健康的不良影响提供方向。
研究的创新性:
综合多组学技术,从人群和动物模型多角度研究镉暴露与癫痫及焦虑行为的关系;发现镉暴露影响癫痫和焦虑行为与铁死亡通路相关,并提出褪黑素的潜在治疗作用,为相关研究提供新思路。
研究的不足之处:
试点队列样本量小,可能存在偏差影响结论;仅关注铁死亡通路;未充分探索镉暴露与相关分子的复杂机制;需更多证据明确镉暴露剂量与癫痫发病率关系;缺乏临床试验验证褪黑素对镉致认知障碍人群的治疗效果。
研究展望:
扩大样本量进一步验证结论;深入探索镉暴露与相关分子的相互作用机制;开展临床研究验证褪黑素治疗效果,为镉污染相关神经系统疾病的防治提供更有力依据。
研究意义:
揭示镉暴露、癫痫发作和焦虑样行为间复杂联系,为理解镉的神经毒性机制提供理论基础;确定潜在治疗靶点和药物,为开发针对性治疗策略提供方向;为卫生系统和政府制定公共政策、规划医疗资源提供参考,以减轻镉污染对公众健康的危害。