欢迎来到乐鱼网页版登录入口网站!
《Advanced Materials》是材料科学领域的期刊,由 Wiley 出版,创刊于 1989 年,以跨学科性为核心特色,涵盖材料化学、物理、纳米技术、生物医学材料等方向(如纳米颗粒递送、肿瘤治疗等)。
影响因子:26.8
期刊ISSN:0935-9648
出版周期:Semimonthly
自引率:5.50%
发文量:3616(2024年)
一、 研究背景
在全球癌症领域,前列腺癌因高发病率与死亡率构成严峻挑战,尽管早期治疗有所,但晚期患者治疗选择受限,其中化疗与免疫治疗耐药是核心障碍,前者与 ATP 结合盒转运蛋白(如 P-gp)介导的药物外排相关,后者源于免疫抑制性肿瘤微环境(TME)中髓源性抑制细胞(MDSCs)的免疫逃逸作用,PI3K/AKT/mTOR(PAM)信号通路的过度激活是关键调控节点,既通过上调 P-gp 增强化疗耐药,又依赖通路激活维持 MDSCs 的免疫抑制功能。虽然 PI3K/mTOR 双抑制剂 BEZ235 展现出了逆转多种癌症治疗耐药的潜力,但其对前列腺癌中 P-gp 表达调控及 MDSCs 抑制的研究不足,并且存在自身水溶性差、生物利用度低的问题,严重制约了临床转化。
为突破上述局限,研究人员构建了靶向前列腺特异性膜抗原(PSMA,前列腺癌特异性表达的跨膜糖蛋白)的纳米药物递送系统:将 PSMA 配体与谷胱甘肽(GSH)敏感聚合物(GSP)偶联形成 PSMA-GSP,其可自组装并负载 BEZ235 前药,构建成纳米颗粒(PSMA-NP/BEZ)。该系统不仅提升了 BEZ235 的水溶性与生物利用度,还能借 PSMA 靶向实现前列腺癌组织富集,在肿瘤高 GSH 环境下释放 BEZ235,通过抑制 PAM 通路,既能够抑制癌细胞增殖、下调 P-gp 以增强化疗敏感性,又能够抑制 MDSCs 活性以重塑免疫微环境;与 PD-1 单抗(αPD-1)联用时可协同增强免疫疗效,终形成 “化疗 + 免疫 + 靶向” 的新型治疗范式,为晚期前列腺癌患者改善治疗结局、降低毒性提供了新思路。
二、 研究结果
1. 前列腺癌中的PAM信号传导通路
为探究 PI3K/mTOR 双靶点抑制剂 BEZ235 在前列腺癌中的治疗潜力,研究人员通过 TCGA 数据库发现前列腺癌组织中(PI3K/AKT/mTOR) PAM 通路相关基因表达显著高于正常组织,再经单细胞转录组分析发现该类基因在 MDSCs、巨噬细胞和肿瘤细胞中高表达(MDSCs 中 PAM 通路激活),且其表达与 MDSCs 比例呈显著正相关,终表明 PAM 通路或对前列腺癌进展重要且与癌症免疫抑制微环境中的 MDSCs 密切相关。

2. PSMA-NP/BEZ的制备与表征
鉴于前列腺癌 PSMA 高表达及高 GSH 特征,研究人员先合成GSP 并偶联 PSMA 配体得到了 PSMA-GSP,再用纳米沉淀法制备载 BEZ235 的 PSMA-NP/BEZ 与 NP/BEZ;PSMA-NP/BEZ 为球形(95nm)、胶体稳定,可靶向前列腺癌细胞,且因二硫键具 GSH 响应性,10μm GSH 下 24h 释药 60%,nonNP/BEZ 无变化。

3. PSMA-NP/BEZ的细胞内摄取
为提升纳米颗粒肿瘤靶向能力,研究人员对其表面修饰 PSMA 配体;将 Cy5.5 标记的 NP/BEZ@Cy5.5 与 PSMA-NP/BEZ@Cy5.5 和 C4-2 细胞共孵育,FCM 检测显示 1 小时后 PSMA-NP/BEZ 组细胞 MFI 是 NP/BEZ 组的 9.7 倍,PSMA 配体预处理会降低荧光强度,证实 PSMA 介导特异性摄取;后续用 FCM 和 CLSM 分析,发现 PSMA-NP/BEZ 处理后 1-12 小时胞内荧光维持高水平,表明其延长 BEZ235 细胞内滞留时间,符合纳米颗粒增强药物蓄积、减少外排的假设。

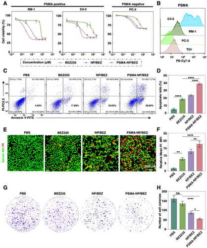
4. PSMA-NP/BEZ的体外细胞毒性
为评估 PSMA-NP/BEZ 的抗癌活性,研究人员通过MTT 法发现,在 RM-1、C4-2、PC-3 前列腺癌细胞系中,PSMA-NP/BEZ 的细胞毒性强于 BEZ235 和 NP/BEZ,对 PSMA 阳性的 RM-1 细胞 IC50 仅 40 nM,为后两者的 1/150 和 1/117.5;流式细胞凋亡结果显示,其诱导 C4-2 细胞凋亡率显著高于另外两组,死亡细胞比例也更高;克隆形成实验表明,该组 C4-2 细胞克隆数远少于另两组。此外,WB结果显示PSMA-NP/BEZ不会诱导肿瘤细胞发生免疫原性细胞死亡,与预期一致。
5. PSMA-NP/BEZ对PAM信号通路的体外抑制作用
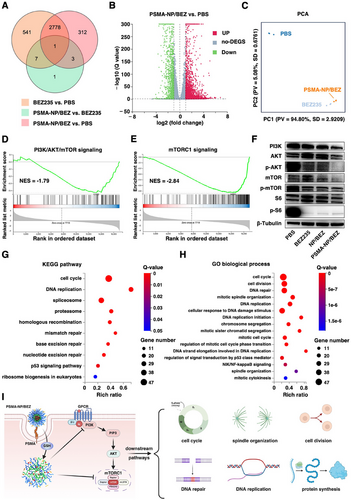
为了探究 PSMA-NP/BEZ 的作用机制,研究人员对经 PBS、BEZ235 和 PSMA-NP/BEZ 处理的 C4-2 细胞进行 RNA 测序和 WB 分析,结果显示 PSMA-NP/BEZ 与 BEZ235 仅存在 12 个差异表达基因,PCA 分析也证实两者作用机制高度相似,其中 MMP9 虽在两组间有显著差异表达且表达模式独特,被推测可能是机制差异关键基因,但 WB未检测到两者 MMP9 蛋白水平的显著差异;进一步通过富集分析与 WB实验发现,PSMA-NP/BEZ 可显著抑制 PAM 及 mTOC1 信号通路,降低 PAM 通路关键蛋白PI3K、p-AKT、p-mTOR及下游 p-S6 的表达,还能显著下调细胞周期、DNA 复制修复、p53 信号通路等 PAM 下游通路相关基因,综上可知 PSMA-NP/BEZ 与 BEZ235 作用机制相似,均通过抑制 PAM 通路、破坏细胞增殖等功能发挥抗癌作用。

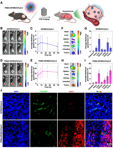
6. PSMA-NP/BEZ的生物分布
为提升纳米颗粒肿瘤靶向性,研究人员在其表面修饰 PSMA 配体,在RM-1 前列腺癌皮下肿瘤模型中,通过注射荧光标记的 NP/BEZ@Cy5.5(未修饰 PSMA)与 PSMA-NP/BEZ@Cy5.5结果显示,NP/BEZ@Cy5.5在肿瘤部位 12 小时达蓄积峰值后,48 小时仍维持高滞留,离体检测发现其肿瘤荧光强度显著高于肝肾,且免疫荧光显示其能穿透血管、在肿瘤组织广泛分布;PSMA-NP/BEZ@Cy5.5 8-12 小时达峰后下降,主要在肝肾富集。综上,PSMA-NP/BEZ能通过血管有效渗透至肿瘤内部。

7. PSMA-NP/BEZ的体内抗肿瘤疗效
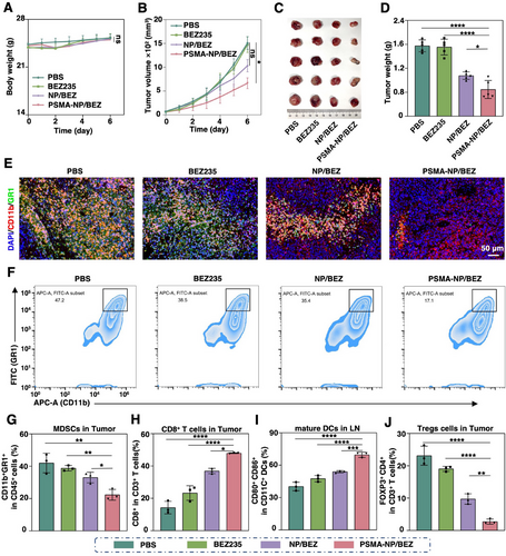
研究人员在C57BL/6J小鼠体内构建了RM-1前列腺癌模型,PBS、BEZ235、NP/BEZ、PSMA-NP/BEZ每两天处理 1 次,共 3 次。结果显示,所有组均无体重减轻及血清异常,PSMA-NP/BEZ 组生物安全性良好;且其肿瘤抑制率达到57.9%,平均肿瘤重量(0.67±0.20g)远低于其他组,而 BEZ235、NP/BEZ 组未控制住肿瘤进展。

8. PSMA-NP/BEZ 刺激抗肿瘤免疫
为了验证PSMA-NP/BEZ抗肿瘤功效,研究人员发现PSMA-NP/BEZ可使小鼠肿瘤组织中MDSCs比例从42.0%降至22.3%,同时提升肿瘤组织中细胞毒性T细胞比例、淋巴结成熟DCs比例,并减少肿瘤Treg细胞,表明其可重塑前列腺癌“冷”免疫微环境、激活抗肿瘤免疫。
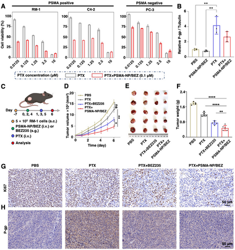
9. PSMA-NP/BEZ联合PTX的治疗疗效
以 P-gp为代表的转运蛋白会将药物排出细胞导致耐药,在紫杉醇(PTX)耐药的前列腺癌细胞中 P-gp 过表达,而抑制 PI3K 通路可通过降低P-gp 逆转耐药,研究人员推测 PSMA-NP/BEZ 能增强 PTX 抗癌效果。研究人员发现,体外四种前列腺癌细胞系中,PTX+PSMA-NP/BEZ 联用抗癌活性强于单独用药,PSMA 阳性细胞中更显著,且联用可降低 PTX 诱导升高的 P-gp 水平;体内 RM-1 荷瘤小鼠实验中,PTX 单独抑瘤弱,而联用组肿瘤抑制率显著高于 PTX和 PSMA-NP/BEZ组,平均肿瘤重量也更低,免疫组化结果显示联用组 Ki67和 P-gp 表达均降低。综上,这些结果表明,PTX +PSMA-NP/BEZ 的联合治疗对前列腺癌具有的抗肿瘤功效,其作用机制通过下调 P-gp 的表达来降低 PTX 的耐药性。

10. PSMA-NP/BEZ与αPD-1之间的协同效应
为探究PSMA-NP/BEZ与αPD-1联用的潜力,研究人员构建了前列腺癌复发模型:在小鼠右髋接种原发肿瘤后,分别用PBS、αPD-1、PSMA-NP/BEZ及二者联用处理,6天后切除原发肿瘤模拟临床根治性切除,记录小鼠存活、体重及肿瘤体积。结果显示,PSMA-NP/BEZ未加重αPD-1导致的体重减轻,安全性良好;在原发肿瘤方面,αPD-1单独处理与PBS组无差异,PSMA-NP/BEZ单独处理抑瘤率为54%,而联用组抑瘤率达到82.5%,抑瘤效果更加;原发肿瘤切除后,除2只小鼠因手术相关原因死亡外,联用组较其他组而言能够延缓肿瘤复发、延长小鼠存活时间。进一步研究发现,联用组小鼠脾脏中CD44⁺CD62L⁺中枢记忆T细胞占比(8.6%)高于单独处理组,血清中促炎细胞因子TNF-α和IFN-γ浓度也更高。综上,αPD-1与PSMA-NP/BEZ联用可激活抗肿瘤免疫、诱导免疫记忆,进而预防肿瘤复发。

三、 研究结论
该篇研究构建了 PSMA 靶向、GSH 敏感的纳米递送系统 PSMA-NP/BEZ(负载 BEZ235),既能解决BEZ235 水溶性差、生物利用度低的问题,又能靶向前列腺癌并在高 GSH 微环境响应释药。其通过抑制 PAM 通路,破坏癌细胞功能、下调 P-gp 以增强紫杉醇化疗敏感性,还能灭活 MDSCs 重塑免疫微环境,联合 αPD-1 可增效免疫治疗并诱导免疫记忆;体内实验证实其安全,抑瘤效果优于游离 BEZ235 及非靶向系统,为晚期前列腺癌提供 “化疗增敏 - 免疫重塑” 策略。